LEMON Manuals: Even more car manuals for everyone: 1960-2025
Home >> Mitsubishi >> 2021 >> Outlander PHEV LE >> Repair and Diagnosis (Single Page) >> Electrical >> Charging Systems >> On Board Charger (OBC)/Dc-Dc Converter >> Diagnostic Trouble Code Procedures >> DTC P0D26: BATT. Charger System (Precharge) >> DTC Set Conditions >> Logic Flow Chart
April 5, 2026: LEMON Manuals is launched! Read the announcement.

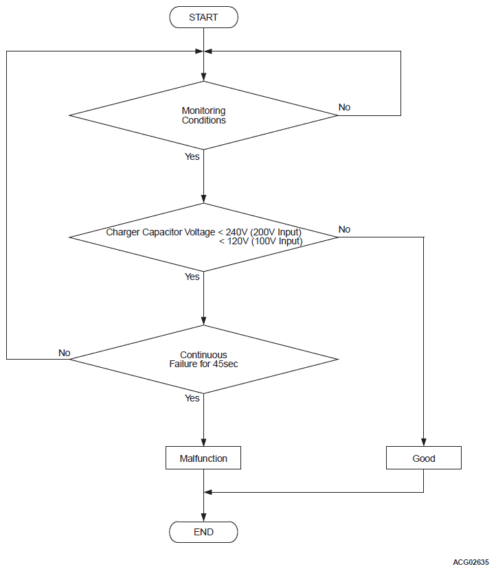
Logic Flow Chart

G12377576Courtesy of MITSUBISHI MOTOR SALES OF AMERICA.

Check Conditions 

Judgment Criterion 

Change of the charger capacitor voltage is less than 240 volts (200 volts input) or 120 volts (100 volts input) for 45 seconds.