LEMON Manuals: Even more car manuals for everyone: 1960-2025
Home >> Mitsubishi >> 2021 >> Outlander PHEV LE >> Repair and Diagnosis (Single Page) >> Electrical >> Charging Systems >> On Board Charger (OBC)/Dc-Dc Converter >> Diagnostic Trouble Code Procedures >> DTC P1D08: Load Connection Abnormal >> DTC Set Conditions >> Logic Flow Chart
April 5, 2026: LEMON Manuals is launched! Read the announcement.

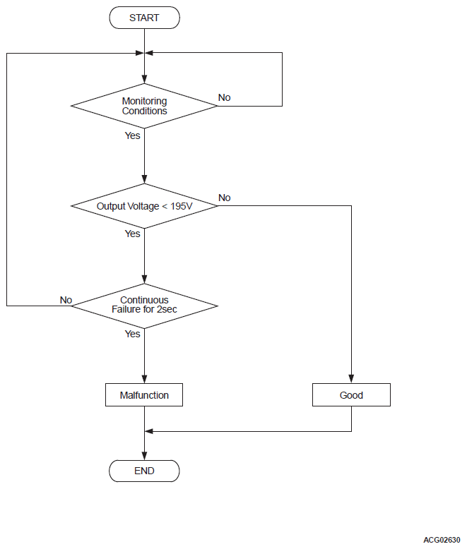
Logic Flow Chart

G12377588Courtesy of MITSUBISHI MOTOR SALES OF AMERICA.

Check Conditions 

The EV system or the charging system is activated or the charge permission from PHEV-ECU is on.

Judgment Criterion 

Change of the output voltage is more than 195 volts for 2 seconds.