LEMON Manuals: Even more car manuals for everyone: 1960-2025
Home >> Mitsubishi >> 2021 >> Outlander PHEV LE >> Repair and Diagnosis (Single Page) >> Electrical >> Charging Systems >> On Board Charger (OBC)/Dc-Dc Converter >> Diagnostic Trouble Code Procedures >> DTC P1D25: Inverter Output Current Abnormal >> DTC Set Conditions >> Logic Flow Chart
April 5, 2026: LEMON Manuals is launched! Read the announcement.

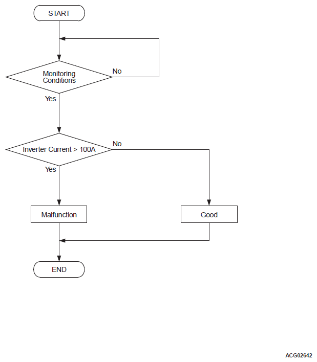
Logic Flow Chart

G12377593Courtesy of MITSUBISHI MOTOR SALES OF AMERICA.

Check Conditions 

Charge permission from PHEV-ECU is on.

Judgment Criterion 

Change of the inverter current is more than 100 amperes.