LEMON Manuals: Even more car manuals for everyone: 1960-2025
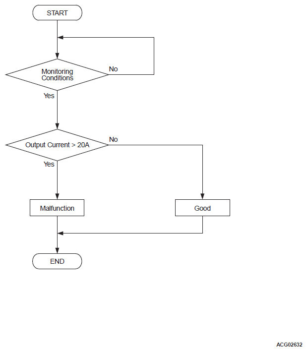
Home >> Mitsubishi >> 2021 >> Outlander PHEV LE >> Repair and Diagnosis (Single Page) >> Hybrid/Electric Powertrain >> Battery Management Systems >> On Board Charger (OBC)/Dc-Dc Converter >> Diagnostic Trouble Code Procedures >> DTC P1D11: Output Current Abnormal (Over Current) >> DTC Set Conditions >> Logic Flow Chart
April 5, 2026: LEMON Manuals is launched! Read the announcement.

Logic Flow Chart

G12377589Courtesy of MITSUBISHI MOTOR SALES OF AMERICA.

Check Conditions 

Charge permission from PHEV-ECU is on.

Judgment Criterion 

Change of the output current is more than 20 amperes.