LEMON Manuals: Even more car manuals for everyone: 1960-2025
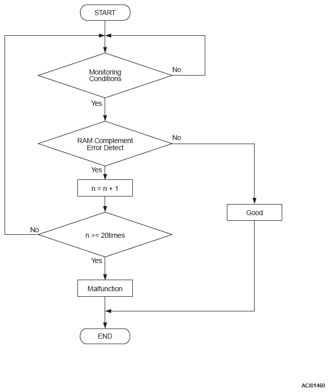
Home >> Mitsubishi >> 2021 >> Outlander PHEV LE >> Repair and Diagnosis (Single Page) >> Hybrid/Electric Powertrain >> Electric Motor Systems >> PHEV-Ecu (2 Of 4) >> Diagnostic Trouble Code Procedures >> DTC P0604: RAM error >> DTC Set Conditions >> Logic Flow Chart
April 5, 2026: LEMON Manuals is launched! Read the announcement.

Logic Flow Chart

G13124774Courtesy of MITSUBISHI MOTOR SALES OF AMERICA.
G13124775Courtesy of MITSUBISHI MOTOR SALES OF AMERICA.
G13124776Courtesy of MITSUBISHI MOTOR SALES OF AMERICA.

Check Conditions 

Judgment Criterion 

When data stored in RAM fails.