LEMON Manuals: Even more car manuals for everyone: 1960-2025
Home >> Mitsubishi >> 2021 >> Outlander PHEV LE >> Repair and Diagnosis (Single Page) >> Hybrid/Electric Powertrain >> Electric Motor Systems >> PHEV-Ecu (3 Of 4) >> Diagnostic Trouble Code Procedures >> DTC P0AE0: Negative Contactor Control Circuit High >> DTC Set Conditions >> Logic Flow Chart <DTC P0ADB>
April 5, 2026: LEMON Manuals is launched! Read the announcement.

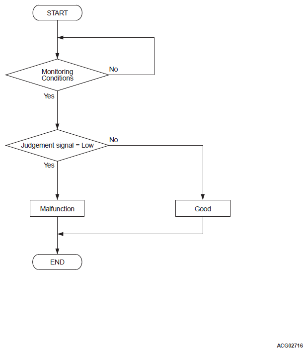
Logic Flow Chart <DTC P0ADB>

G12374492Courtesy of MITSUBISHI MOTOR SALES OF AMERICA.

Check Conditions <DTC P0ADB> 

Judgment Criterion <DTC P0ADB> 

Judgment signal from intelligent power device (IPD) for main contactor (P) is low for immediately.