LEMON Manuals: Even more car manuals for everyone: 1960-2025
Home >> Mitsubishi >> 2021 >> Outlander PHEV LE >> Repair and Diagnosis (Single Page) >> Hybrid/Electric Powertrain >> Electric Motor Systems >> PHEV-Ecu (3 Of 4) >> Diagnostic Trouble Code Procedures >> DTC P10DE: Radiator fan DIM/Relay circuit L; DTC P10DF: Radiator fan DIM/Relay circuit H >> DTC Set Conditions >> Logic Flow Chart <DTC P10DF>
April 5, 2026: LEMON Manuals is launched! Read the announcement.

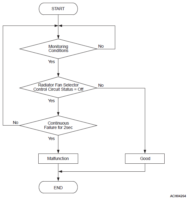
Logic Flow Chart <DTC P10DF>

G12374535Courtesy of MITSUBISHI MOTOR SALES OF AMERICA.

Check Conditions <DTC P10DF> 

Judgment Criterion <DTC P10DF> 

The radiator fan relay is off for 2 seconds.