LEMON Manuals: Even more car manuals for everyone: 1960-2025
Home >> Mitsubishi >> 2021 >> Outlander PHEV LE >> Repair and Diagnosis (Single Page) >> Hybrid/Electric Powertrain >> Testing and Diagnosis >> On Board Charger (OBC)/Dc-Dc Converter >> Diagnostic Trouble Code Procedures >> DTC P1D04: AC Input Current Abnormal (Over Current); DTC P1D05: AC Input Current Abnormal (Control Fail) >> DTC Set Conditions >> Logic Flow Chart <DTC P1D04>
April 5, 2026: LEMON Manuals is launched! Read the announcement.

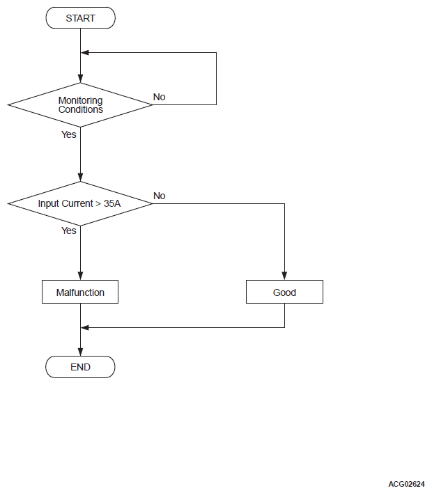
Logic Flow Chart <DTC P1D04>

G12377586Courtesy of MITSUBISHI MOTOR SALES OF AMERICA.

Check Conditions <DTC P1D04> 

Charge permission from PHEV-ECU is on.

Judgment Criterion <DTC P1D04> 

Change of the input current is more than 35 amperes.