LEMON Manuals: Even more car manuals for everyone: 1960-2025
Home >> Mitsubishi >> 2021 >> Outlander PHEV LE >> Repair and Diagnosis (Single Page) >> Hybrid/Electric Powertrain >> Testing and Diagnosis >> PHEV-Ecu (3 Of 4) >> Diagnostic Trouble Code Procedures >> DTC P160B: A/D processing performance >> DTC Set Conditions >> Logic Flow Chart
April 5, 2026: LEMON Manuals is launched! Read the announcement.

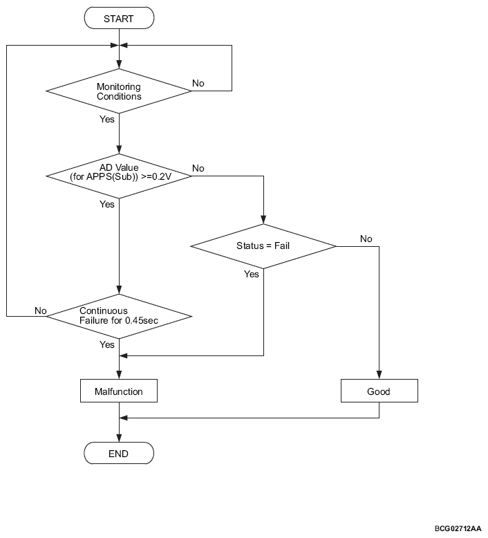
Logic Flow Chart

G13794058Courtesy of MITSUBISHI MOTOR SALES OF AMERICA.

Check Conditions 

Judgment Criterion 

The AD value for accelerator pedal position sensor (sub) is more than 0.2 volt for 0.45 second.

Check Conditions 

Judgment Criterion 

The status fail is immediately.