LEMON Manuals: Even more car manuals for everyone: 1960-2025
Home >> Mitsubishi >> 2021 >> RVR LE >> Repair and Diagnosis (Single Page) >> Accessories & Equipment >> Communication Devices >> Local Interconnect Network (Lin) - (With Diagnostics) >> Diagnosis >> Inspection Procedure Of The Lin Bus Line >> Lin Bus Line System Inspection >> Notes
April 5, 2026: LEMON Manuals is launched! Read the announcement.

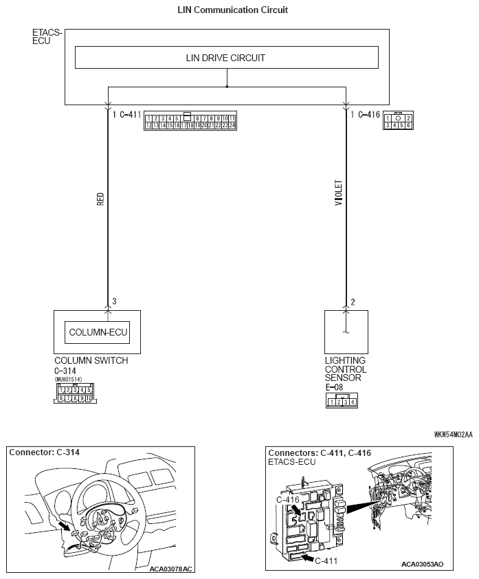
Lin Bus Line System Inspection: Notes

G12669352Courtesy of MITSUBISHI MOTOR SALES OF AMERICA.