LEMON Manuals: Even more car manuals for everyone: 1960-2025
Home >> Nissan-Datsun >> 2010 >> Sentra SE-R >> Repair and Diagnosis >> External Pages >> Different variant/trim >> Section 19 (Engine Control System - Component Testing (MR20DE) (Except CALIFORNIA)) >> Mil And Data Link Connector >> Wiring Diagram
April 5, 2026: LEMON Manuals is launched! Read the announcement.

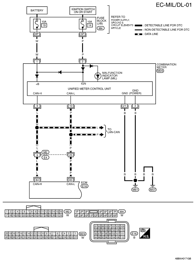
Mil And Data Link Connector: Wiring Diagram

WARNING: This page is about a different variant/trim than selected.
Fig 1: EC-MIL/DL-01 - Wiring Diagram
G06551438Courtesy of NISSAN MOTOR CO., U.S.A.
Fig 2: EC-MIL/DL-02 - Wiring Diagram
G04925661Courtesy of NISSAN MOTOR CO., U.S.A.