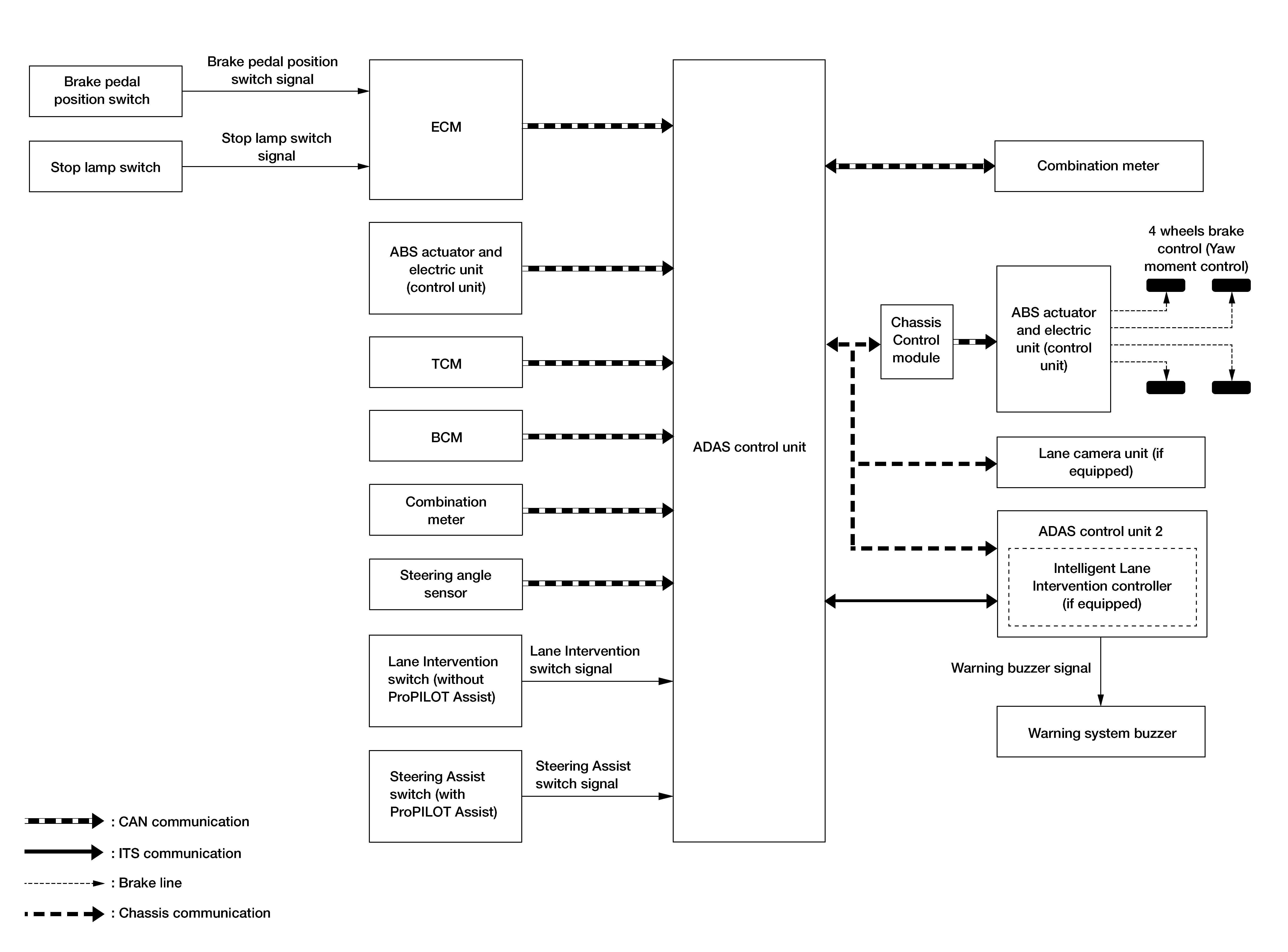
LEMON Manuals: Even more car manuals for everyone: 1960-2025
Home >> Nissan-Datsun >> 2015 >> Altima Base >> Repair and Diagnosis (Single Page) >> Accessories & Equipment >> Drivers Assistance Systems - ADAS >> Driver Assistance System - Intelligent Technology Suite (Its) Control Unit And Lane Departure Warning (LDW) >> Its Control Unit >> Basic Inspection >> Rear View Camera Calibration >> Work Procedure (Rear View Camera Calibration)
April 5, 2026: LEMON Manuals is launched! Read the announcement.

Work Procedure (Rear View Camera Calibration)

CAUTION:

Perform the calibration under the specified vehicle condition (fuel full, no-load, specified tire pressure, etc.). Refer to WORK PROCEDURE (PREPARATION) .

  1. CHECK REAR VIEW CAMERA HEIGHT

    Measure the rear view camera height "H".

    Fig 1: Measuring Rear View Camera Height
    G08687243Courtesy of NISSAN NORTH AMERICA, INC.

    GO TO STEP 2  .

  2. REAR VIEW CAMERA CALIBRATION

    NOTE:
    • Operate CONSULT outside the vehicle, and close all doors to retain appropriate vehicle posture.
    • Perform calibration after the ignition or engine has been kept on for at least 10 minutes to allow the camera time to stabilize. If ignition ON method is chosen, one of the following must also be done in order to prevent the ignition battery saver function from activating:

      - Set parking brake and place shift selector in "N" position

      - Turn on LH or RH turn signal

      - Turn on hazard flashers

    1. Select "Work Support" on "AVM" using CONSULT.
    2. Select "REAR CAMERA ITS".
    3. Select "OK".
    4. Input the rear view camera height "H", and then touch "APPLY".
    5. Confirm that the same value is displayed on the center display.
    6. Confirm the following items:
      • The target should be accurately placed.
      • The vehicle should be stopped.
      • The vehicle should be under the specified vehicle condition.
    7. Select "Start" to perform calibration.
    8. Confirm the displayed item.
      • "Completed": Select "Completion".
      • Otherwise, perform the following services:
        Displayed item Possible cause Service procedure
        SUSPENSION - Temporary malfunction in internal processing of the rear view camera. Go back to Step 1
        00H Routine not activated Rear view camera unit malfunction. Position the target appropriately again. Perform the aiming again. Refer to WORK PROCEDURE (TARGET SETTING) .
        10H Writing error
        • Temporary malfunction in internal processing of the rear view camera.
        • Rear view camera malfunction.
        X AIMING NG Y
        (X: 0 - 7, Y: 1 - 8)
        -
        • A target is not-yet-placed.

          (The rear view camera cannot detect a target.)

        • The position of the rear view camera is not correct.
        • Inappropriate work environment.
        • Inappropriate vehicle condition.
        Position the target appropriately again. Perform the aiming again. Refer to WORK PROCEDURE (PREPARATION) .
        ABNORMALLY COMPLETED -
        NOTE:

        Replace camera unit if "00H Routine not activated" or "10H Writing error" are repeatedly indicated during the above two services are performed.

    9. Confirm that "Completed" is displayed and then select "End" to close the calibration procedure.

    GO TO STEP 3  .

  3. PERFORM SELF - DIAGNOSIS

    Perform "self-diagnosis" of "ITS control unit" using CONSULT.

    Is any DTC detected?

    YES 

    Perform diagnosis on the detected DTC and repair or replace the applicable item. Refer to DTC INDEX .

    NO 

    GO TO STEP 4  .

  4. ACTION TEST

    Test the system operation by action test. Refer to DESCRIPTION .

    Work End.