LEMON Manuals: Even more car manuals for everyone: 1960-2025
Home >> Nissan-Datsun >> 2020 >> 370Z Base, Standard Trans >> Repair and Diagnosis >> External Pages >> Different car >> Section 249 (Security Control System) >> System Description >> System >> Vehicle Security System >> Circuit Diagram >> VR30DDTT Engine Models (Except For MEXICO)
April 5, 2026: LEMON Manuals is launched! Read the announcement.

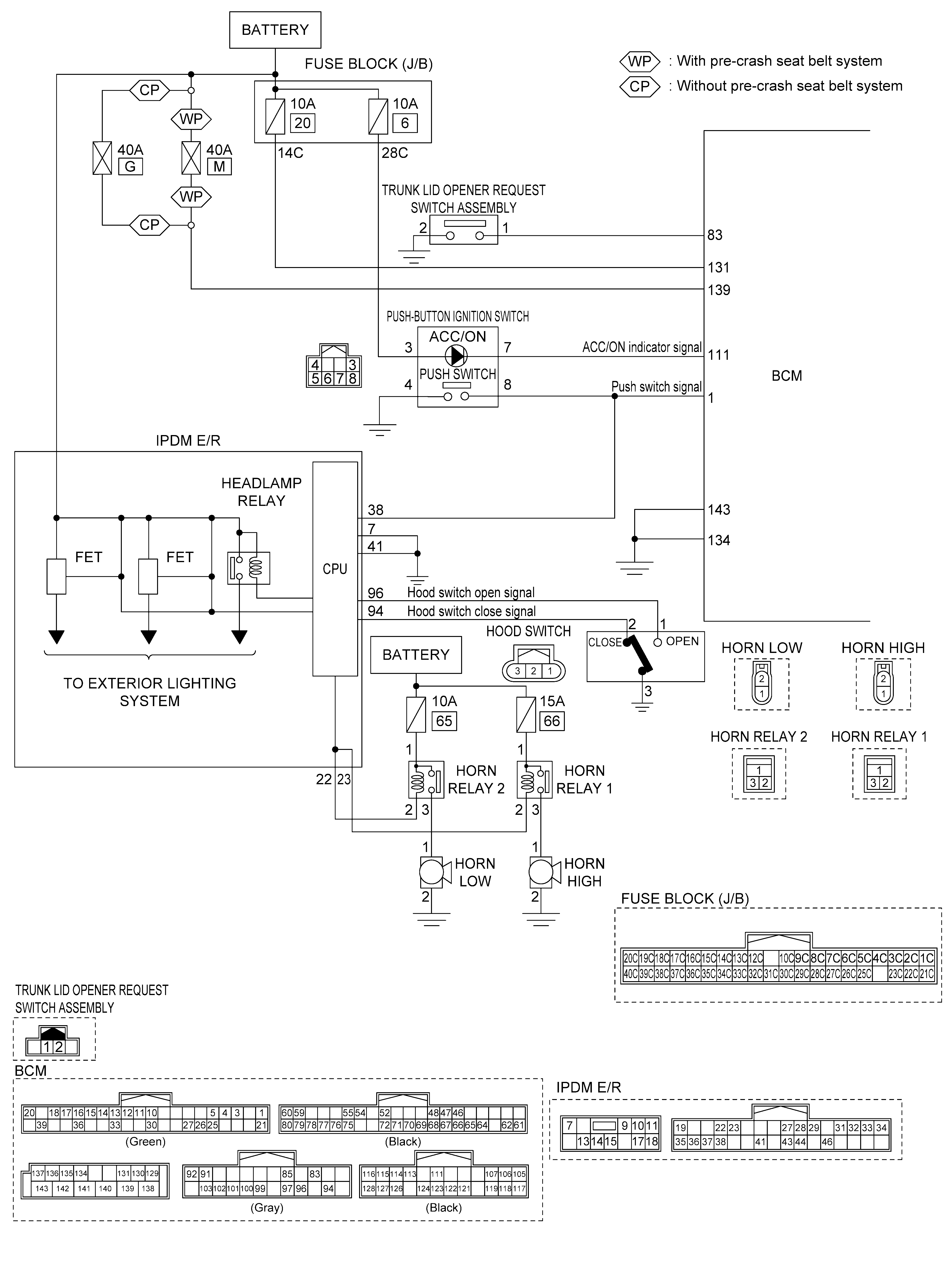
VR30DDTT Engine Models (Except For MEXICO)

WARNING: This page is about a different car, the 2019 Infiniti Q50. However, it is still accessible from the selected car via links, so may be relevant.
GNSILL0220611-611Courtesy of NISSAN NORTH AMERICA, INC.
GNSJMKIB6826GB-826Courtesy of NISSAN NORTH AMERICA, INC.