LEMON Manuals: Even more car manuals for everyone: 1960-2025
Home >> Nissan-Datsun >> 2021 >> Versa S, Automatic CVT Trans >> Repair and Diagnosis >> Body & Frame >> Door Locks >> Security Control System >> With Intelligent Key System >> System Description >> System >> NISSAN Vehicle Immobilizer System-NATS >> System Diagram
April 5, 2026: LEMON Manuals is launched! Read the announcement.

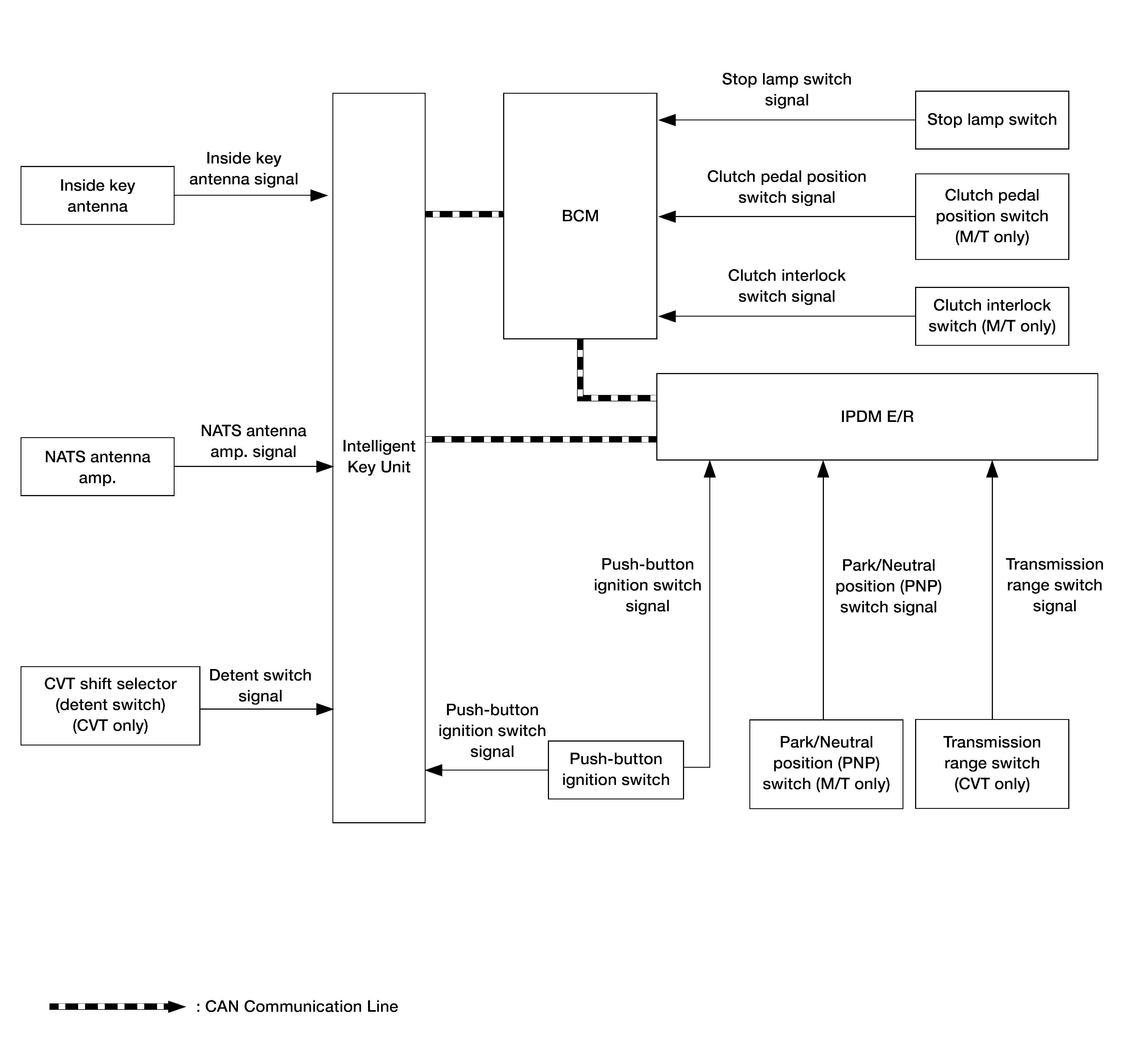
System Diagram

GNSAWKIA0304GB-304Courtesy of NISSAN NORTH AMERICA, INC.