LEMON Manuals: Even more car manuals for everyone: 1960-2025
Home >> Honda >> 1994 >> Prelude VTEC >> Repair and Diagnosis (Single Page) >> Transmission >> Automatic Trans >> Diagnosis - Mp1A >> System Testing >> Shift & Key Interlock Systems >> Key Interlock System
April 5, 2026: LEMON Manuals is launched! Read the announcement.

Key Interlock System

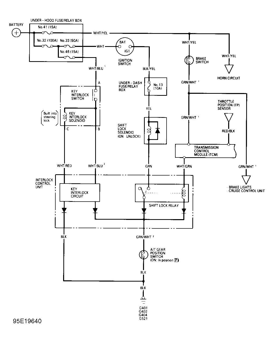
  1. Disconnect 8-pin electrical connector from interlock control unit. Interlock control unit is located above driver' side kick panel and contains a MD7Gray 8-pin electrical connector. See Figure -Figure .
  2. Using ohmmeter, check continuity between Black  wire of 8-pin electrical connector and ground. Continuity should exist. If continuity exists, go to step 4). If continuity does not exist, go to step 3).
  3. Check for defective wiring or ground connections G401, G402, G404 and G521 (1994 models). See GROUND CONNECTION LOCATIONS  table. See Figure .
  4. Ensure shift lever is in Park. Using ohmmeter, check continuity between Green  /White wire of 8-pin electrical connector and ground. Continuity should exist. If continuity exists, go to step 8). If continuity does not exist, go to step 5).
  5. Check for open circuit in Green  /White wire between interlock control unit and A/T gear position switch. The A/T gear position switch is mounted on driver's side of shift lever. See Figure -Figure . If Green  /White wire is okay, go to step 6).
  6. Check for open circuit in Black  wire between A/T gear position switch and ground connection. Check for defective ground connections G401, G402, G404 and G521 (1994 models). See Figure and refer to the GROUND CONNECTION LOCATIONS  table.
  7. If Black  wire and ground connection are okay, check A/T gear position switch. See the A/T GEAR POSITION SWITCH  under COMPONENT TESTING.
  8. Turn ignition lock assembly to ACC position. Using voltmeter, check for battery voltage at White/Red  and White/Blue  wires of 8-pin electrical connector and ground. If battery voltage exists, wiring circuit is okay.
  9. If battery voltage does not exist, check No. 46 fuse (15-amp) in engine compartment fuse box. Engine compartment fuse box is located on passenger's side rear corner of engine compartment, near firewall. If fuse is okay, check for open circuit in White/Blue  wire between No. 46 fuse and key interlock switch and key interlock solenoid. Key interlock switch and key interlock solenoid are located on ignition lock assembly. See Figure and Figure .
  10. If White/Blue  wire is okay, check key interlock solenoid. See KEY INTERLOCK SOLENOID  under COMPONENT TESTING. If key interlock solenoid is okay, check for open circuit in White/Red  and White/Blue  wires between key interlock solenoid and interlock control unit.
Fig 1: Shift & Key Interlock System Wiring Schematic
G95E19640Courtesy of AMERICAN HONDA MOTOR CO., INC.